PG新闻
News
产业链来看,我国数字医疗行业产业链上游主要为医疗大数据、医疗器械和医药,医疗大数据主要包括大数据、云计算、物联网、人工智能,医疗器械主要包括医疗设备、体外诊断、医疗耗材,医药主要包括生物药、中药、化学原料药及制剂;中游主要是数字医疗运营服务,包括互联PG电子官方平台入口网医疗、医药电商、数字医保等,其中互联网医疗包括远程医疗、医疗信息服务、在线诊断、自助缴费;下游为应用及渠道和终端用户,包括医疗机构、互联网医药、药企、健康体检机构等,最终服务于终端患者。

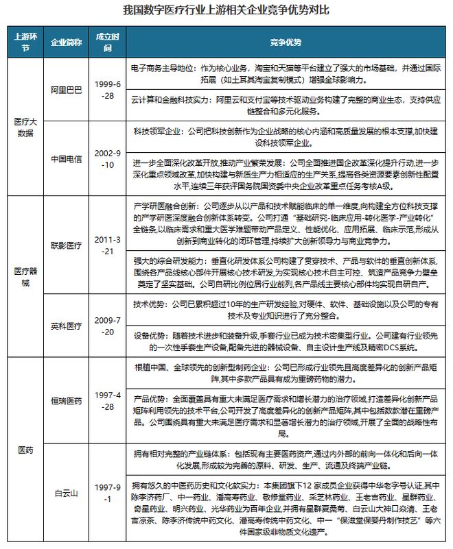
从相关企业来看,我国数字医疗行业产业链上游主要为医疗大数据、医疗器械和医药,代表企业有阿里巴巴、中国电信、医疗器械、联影医疗、英科医疗、医药、恒瑞医药、白云山等;中游主要是数字医疗运营服务,代表企业有鱼跃医疗、妙手医生、易联众、京东健康、国新健康等;下游为应用及渠道和终端用户,包括医疗机构、互联网医药、药企、健康体检机构等,最终服务于终端患者。

我国数字医疗行业产业链上游主要为医疗大数据、医疗器械和医药,代表企业有阿里巴巴、中国电信、联影医疗、英科医疗、恒瑞医药、白云山等。

我国数字医疗行业产业链中游主要是数字医疗运营服务,包括互联网医疗、医药电商、数字医保等,代表企业有鱼跃医疗、妙手医生、易联众、京东健康、国新健PG电子官方平台入口康等。

观研天下®专注行业分析十三年,专业提供各行业涵盖现状解读、竞争分析、前景研判、趋势展望、策略建议等内容的研究报告。更多本行业研究详见《中国数字医疗行业现状深度研究与未来投资预测报告(2025-2032年)》。








